ここから本文です。
基本方針
最終更新日 2026年5月8日
本市における地域交通施策の方針、取組、指標等についてご紹介します。
詳細については、本市地域公共交通計画のページをご覧ください。
目指す地域公共交通の姿
3つの基本方針と4つの施策
地域公共交通を「守る」「増やす」、そして積極的に「使う」の3つをキーワードに、4つの施策を設定しています。
地域公共交通を「守る」
既存のバスネットワークについて、運行の効率化を図りながら必要な路線バスを維持します。
地域公共交通を「増やす」
駅やバス停から離れた公共交通圏域外(いわゆる交通空白地)を中心に、交通が不便な地域に、新たな地域公共交通を導入します。
地域公共交通を積極的に「使う」
持続可能な地域公共交通とするために、地域公共交通の利用促進や企業のノウハウや技術の活用を進めます。
地域公共交通の充実に向けた各施策の効果検証
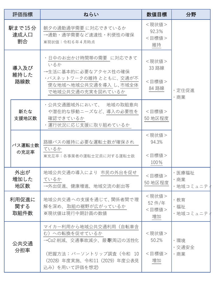
各施策の効果検証を行うため、横浜市全体における地域公共交通の「評価指標」及びその目標値(令和11(2029)年度)と、各取組地区単位での「地域の診断の要素」をそれぞれ設定し、取組の効果を検証していきます。
「評価指標」及びその目標値(横浜市全体)
地域の診断の要素(各取組地区単位)
推進体制
本市の目指す姿の実現に向け、取組を着実に推進するため、関係者がそれぞれの役割のもと連携して地域公共交通を支えていきます。
また、地域住民・交通事業者・行政・学識経験者といった関係者で構成される「横浜市地域公共交通活性化協議会」及びその部会において、本計画に位置づけられた取組の報告や意見交換を行います。
このページへのお問合せ
道路・交通政策局交通政策部交通政策課
電話:045-671-2021
電話:045-671-2021
ファクス:045-663-3415
メールアドレス:do-traffic@city.yokohama.lg.jp
ページID:277-724-850





