ここから本文です。
介護保険料の還付について
最終更新日 2026年3月12日
介護保険料の還付
転出や死亡等によって介護保険料の再計算を行った結果、保険料が下がった場合や同じ納期の保険料を重複して納めた場合等に、納めすぎとなった金額(過誤納金)が生じる場合があります。過誤納金が生じた場合、還付金として被保険者または相続人等にお返しします。
対象者には「介護保険料等還付通知書」にてお知らせします。
※横浜市職員を装った詐欺電話にご注意ください。市職員が「還付金があります」といった電話をすることはありません。また、ATMの操作を求めることもありません。
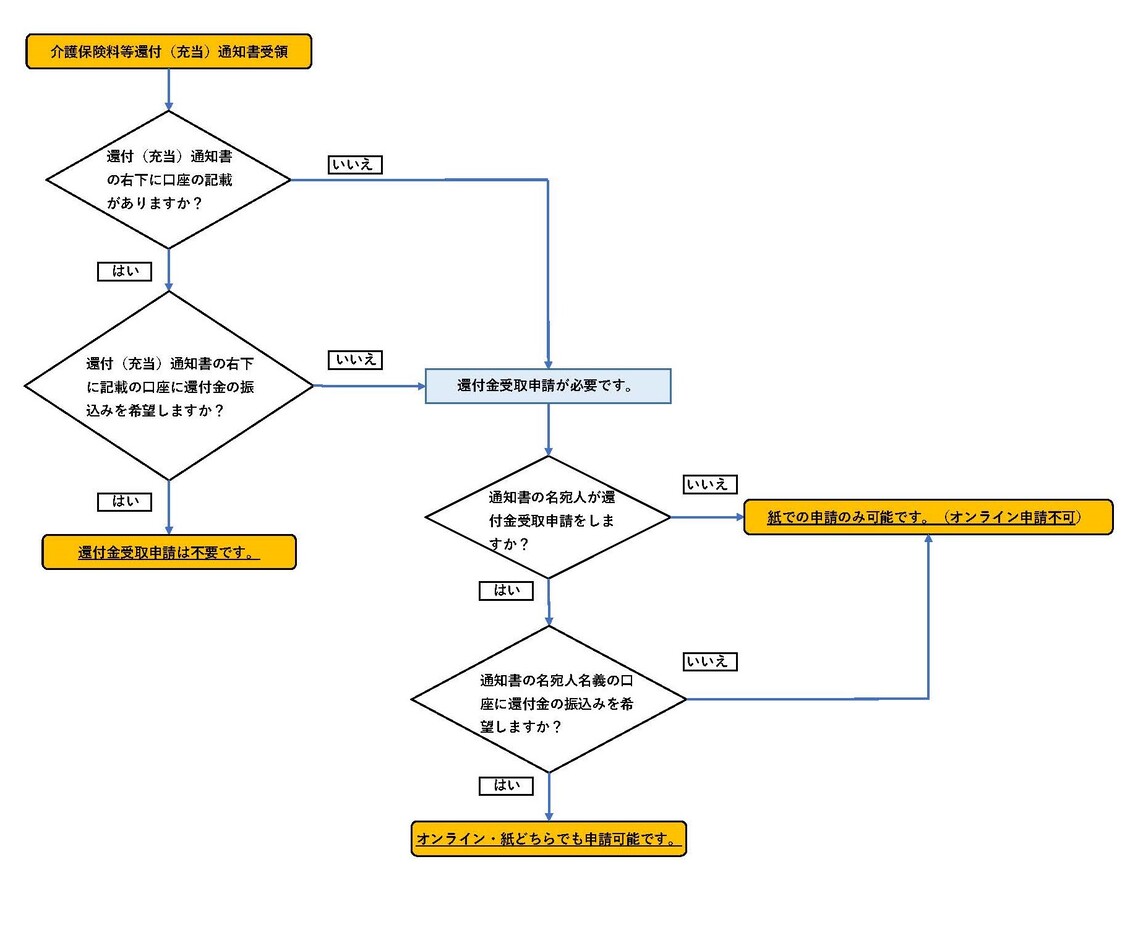
還付金受取手続きの要否及び申請方法について
還付金受取の手続きについては、状況により申請の要否やご利用可能な申請方法が異なります。以下のフローチャートから申請の要否や利用可能な申請方法をご確認ください。
紙(還付金口座振込依頼書)での申請について
下記の還付金口座振込依頼書記入例を参考にご記入ください。
オンラインでの申請について
手続きができる方
被保険者本人が、本人名義の口座を指定する場合のみ申請可能です。
被保険者本人が亡くなられている場合や代理人が申請をする場合、又は、被保険者本人とは異なる名義の口座を指定する場合は紙申請をお願いします。
なお、1つの還付通知書に対してオンライン申請と紙申請の両方が提出された場合は、どちらか一方に記載の口座へ還付されますので、あらかじめご了承ください。
申請に必要な物
介護保険料等還付(充当)通知書
手続き方法
よくあるお問い合わせ(Q&A)
被保険者番号(お問い合わせの番号)は還付(充当)通知書のあて名下にある赤枠で囲まれた00から始まる10桁の番号です。
通知書番号は還付(充当)通知書の赤枠の右側に記載されている9桁の番号です。
横浜市が発行している介護保険料等還付(充当)通知書が必要です。
利用にあたっては、以下の動作環境が必要になります。
動作環境について|マイナポータル|(外部サイト)
■「このファイルを開けませんでした。ファイル名を短くするか、パスが短い別のフォルダーにファイルをコピーしてください。」というエラーメッセージが出て開けない場合
→CSVファイルを別のフォルダーに貼り付ければ開ける可能性が高いです。
■文字化けしている場合
①CSVファイルを右クリックし「プログラムから開く」→「メモ帳」を選択します。
②メモ帳で開いた際に文字化けしていないことを確認し「ファイル」→「名前をつけて保存」を選択し、表示されたダイアログボックス上の「文字コード」を「ANSI」に変更のうえ保存します。
③ExcelでCSVファイルを開き、文字化けが解消されていることを確認します。
還付(充当)通知書の発行元の区役所保険年金課にお問い合わせください。
お問い合わせ先
| 各区局 | 電話番号 | ファクス |
|---|---|---|
| 鶴見区保険年金課 | 045-510-1808 | 045-510-1898 |
| 神奈川区保険年金課 | 045-411-7029 | 045-322-1979 |
| 西区保険年金課 | 045-320-8475 | 045-322-2183 |
| 中区保険年金課 | 045-224-8313 | 045-224-8309 |
| 南区保険年金課 | 045-341-1127 | 045-341-1131 |
| 港南区保険年金課 | 045-847-8426 | 045-845-8413 |
| 保土ケ谷区保険年金課 | 045-334-6337 | 045-334-6334 |
| 旭区保険年金課 | 045-954-6137 | 045-954-5784 |
| 磯子区保険年金課 | 045-750-2431 | 045-750-2545 |
| 金沢区保険年金課 | 045-788-7837 | 045-788-0328 |
| 港北区保険年金課 | 045-540-2350 | 045-540-2355 |
| 緑区保険年金課 | 045-930-2342 | 045-930-2347 |
| 青葉区保険年金課 | 045-978-2431 | 045-978-2417 |
| 都筑区保険年金課 | 045-948-2338 | 045-948-2339 |
| 泉区保険年金課 | 045-800-2428 | 045-800-2512 |
| 栄区保険年金課 | 045-894-8425 | 045-895-0115 |
| 戸塚区保険年金課 | 045-866-8445 | 045-871-5809 |
| 瀬谷区保険年金課 | 045-367-5725 | 045-362-2420 |
| 健康福祉局介護保険課 | 045-671-4254 | 045-550-3614 |
ページID:382-705-443





